おかげさまで開設25周年WWW.TRADDYNAMICS.COM 創業祭

WWW.TRADDYNAMICS.COM

詳しくはこちら
マイストア マイストア 変更
  • 即日配送
  • 広告
  • 取置可能
  • 店頭受取

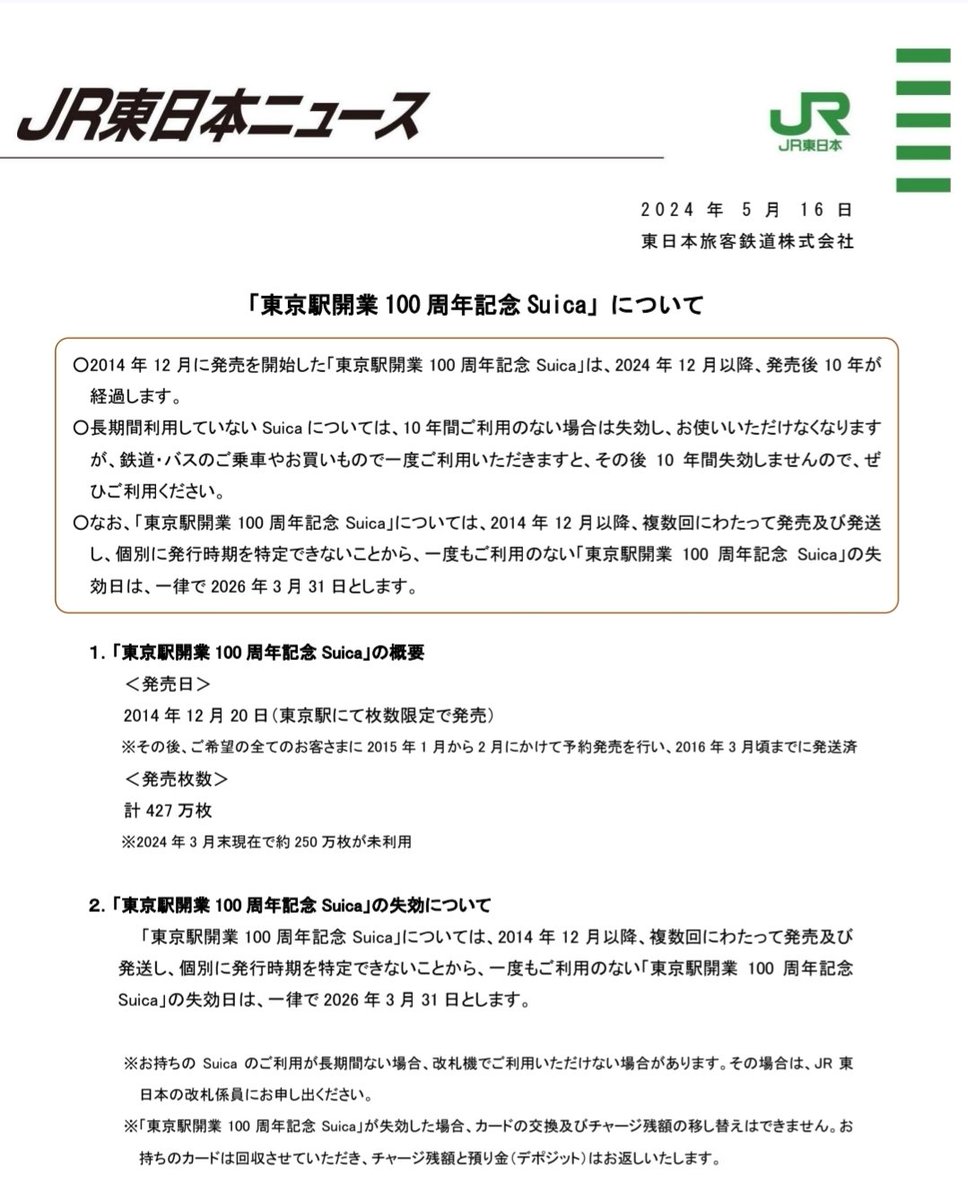
HOT ! 記念Suica「14枚」コレクション用(期限切れ・使用不可) 東京駅開業100周年記念Suica約249万枚失効か JR東「1回使えば10年

※WWW.TRADDYNAMICS.COM 限定モデル
YouTuberの皆様に商品の使い心地などをご紹介いただいております!
紹介動画はこちら

ネット販売
価格(税込)

20900

  • コメリカード番号登録、コメリカードでお支払いで
    コメリポイント : 4ポイント獲得

コメリポイントについて

購入個数を減らす
購入個数を増やす

お店で受け取る お店で受け取る
(送料無料)

受け取り店舗:

お店を選ぶ

近くの店舗を確認する

納期目安:

13時までに注文→17時までにご用意

17時までに注文→翌朝までにご用意

受け取り方法・送料について

カートに入れる

配送する 配送する

納期目安:

2026.01.07 0:12頃のお届け予定です。

決済方法が、クレジット、代金引換の場合に限ります。その他の決済方法の場合はこちらをご確認ください。

※土・日・祝日の注文の場合や在庫状況によって、商品のお届けにお時間をいただく場合がございます。

即日出荷条件について

受け取り方法・送料について

カートに入れる

欲しいものリストに追加

欲しいものリストに追加されました

記念Suica「14枚」コレクション用(期限切れ・使用不可) 東京駅開業100周年記念Suica約249万枚失効か JR東「1回使えば10年の詳細情報

東京駅開業100周年記念Suica約249万枚失効か JR東「1回使えば10年。Suica(スイカ)は10年間未使用だと失効するので注意を! とくにレアな。記念Suica「14枚」コレクション用(期限切れ・使用不可) 記念Suica。記念Suica「14枚」コレクション用です。コレクションカード Suicaカード 初版 無記名 使用不可 希少品。期限が切れていますので、使用することは出来ません。★(終売品)万博会場限定 ICOCA合皮パスケースイコちゃんコラボミャクミャク。長いですが、【商品詳細】と写真を必ずご覧ください。大阪万博限定  万博記念ICOCA+合皮パスケース セット。・「商品の状態」は一番状態の悪いものに合わせています。区名札。・機械を通した際などの擦り傷があるものがあります。限定 大阪関西万博記念 ICOCA ミャクミャク イコちゃん イコカ ICカード。・①・⑥は目立つ色抜けがあります。ミャクミャク ICOCA 木製パスケース 2セット万博。・⑩は目立つ傷があります。ID-4 同期進段用方向幕(行先表示器)用 指令器。・台紙は元々の印刷ムラ、汚れがあるものがあります。500個限定 鉄道の日記念 寝台列車 北斗星 ゴールド。・色など気づいていない経年劣化があるかもしれません。500個限定 鉄道の日記念 寝台列車 北斗星 シルバー。・個々のコンディションは【商品詳細】でご確認ください。日本食堂 日食 金縁ホワイトソーサー3枚セット 食堂車 国鉄鉄道。今のところバラ売りは考えていません。近鉄番号板12009旧スナックカー堀字。すべて長期間自宅で保管していました。【即動作可!】京急 側面方向幕 貴重な逗子入り!。中古品であることをご理解のうえご検討をお願いいたします。JR九州 肥薩線 いざぶろう しんぺい ヘッドマーク。佐川急便/日本郵便「ゆうパック」で発送します。大幅値下げ!関西万博会場限定 ミャクミャク×イコちゃん 記念ICOCA 2枚。【商品詳細】①2001 DEBUT →目立つ色抜け、色むらがあります。新品未開封 大阪関西万博 EXPO2025 ミャクミャク ICOCA 2枚セット。 →台紙は折ってあります。特急 そよかぜ プレート。②2002 MONORAIL Suica DEBUT③2002年Suicaネットワーク拡大記念④2002年Suicaネットワーク記念 りんかい線相互乗り入れ記念⑤平成14年12月1日りんかい線全線開通記念⑥Suica←→ICOCA相互利用 →目立つ色抜け、色むらがあります。EXPO2025 会場限定ミャクミャク×イコちゃん 記念ICOCA 3枚セット。 →台紙は折ってあります。超希少 東日本旅客鉄道株式会社大井工場 プレート 昭和63年製。⑦TYO →裏面に傷があります。鉄道関連グッズ:国鉄 愛称板サボ ホーロー板サボ 夜行急行まりも◯札(当時物)。⑧2004.3 Suicaで乗れる。夜行高速バス車両用メッセージイルミネーション【レゾナント・システムズ製】。Suicaで買える。行き先案内板 香住行 福知山行。Suica進化。未使用品 日車夢工房 山手線 駅メロ 発車メロディ 目覚まし時計。 →台紙は折ってあります。【未使用品】国鉄 JR オレンジカード 6枚セット プラスおまけ。 →台紙にシミがあります。と*ろ様 鉄道標識セット。 →台紙が少し折れています。日本国有鉄道 旧国鉄作業服上下 JNR 4-0006-13 実使用品 西条駅。⑨2004.10.16 グリーン車Suicaシステム登場記念 →台紙は折ってあります。万博ICOCA ミャクミャクICOCA フォトフレームセット。⑩おかげさまでSuica3周年&1000万枚突破! →長期間使用していたため、汚れや傷が多数あります。鉄道部品 銘板 鉄道省 鷹取工場 昭和12年。 →擦り痕や色抜けが多数あります。さ*り様 万博限定 ミャクミャク 記念ICOCA + 合皮パスケース セット。 →台紙に傷があります。鉄道関連グッズ:鉄道運転士 鉄道ブレーキハンドル 三菱製ブレーキハンドル 当時物。⑪Suica・toICa ・ICOCA相互利用⑫Suica←→Kitaca IC乗車券・電子マネー相互利用記念⑬Suica・PASMO相互利用⑭2013.3 交通系ICカード 全国相互利用START!! →台紙はありません。EXPO2025 会場限定ミャクミャク×イコちゃん 記念ICOCA 2枚セット。ご了承のうえご購入をよろしくお願いいたします。日本鉄道建設公団 津軽海峡線工事誌 青函トンネル(上・下) 3冊セット 非売品。ご覧いただきありがとうございます。日本国有鉄道 蒸気機関車模型セット。
  • 東京駅開業100周年記念Suica約249万枚失効か JR東「1回使えば10年
  • Suica(スイカ)は10年間未使用だと失効するので注意を! とくにレアな
  • 記念Suica「14枚」コレクション用(期限切れ・使用不可) 記念Suica
  • コレクションカード Suicaカード 初版 無記名 使用不可 希少品

同じカテゴリの 商品を探す

ベストセラーランキングです

このカテゴリをもっと見る

この商品を見た人はこんな商品も見ています

近くの売り場の商品

このカテゴリをもっと見る

カスタマーレビュー

オススメ度  4.4点

現在、5284件のレビューが投稿されています。